长期以来,企业融资难,上市难。如果好不容易申报上市刚刚被受理,就遭到竞争对手起诉专利侵权,实在太扎心!
这样的例子数不胜数。我们前几天刚刚为大家分享了江苏龙头企业锦鸡股份遭美国化工巨头亨斯迈集团起诉的案例,近日,安翰科技也遇到了这样的麻烦。

安翰科技,王思聪间接持股
提起安翰科技,你可能觉得陌生;但提起胶囊胃镜,你可能听说过。安翰科技就是一家自主研发生产磁控胶囊胃镜的“独角兽”企业。公司生产的“磁控胶囊胃镜”机器人无需插管,只需随水吞服一颗小小的胶囊机器人,15分钟即可轻松完成无痛、无创、无麻醉的胃部检查,且检查结果准确性与传统电子胃镜高度一致。
由于胶囊胃镜让胃镜检查不再令人望而生畏,因此颇受患者欢迎,一举成为301医院、协和医院、友谊医院、上海长海医院等众多全国三甲医院以及美年大健康、慈铭体检等知名体检机构的合作伙伴。

据报道,安翰科技原本准备登陆创业板,为争取早日上市,后来“改道”科创板。今年3月,成为科创板第一批受理的拟上市公司。除了董事长吉朋松这一大股东,安翰科技还有不少间接持股的明星股东,比如王思聪、刘永好等。此外,还获得大中投资、软银中国资本等众多知名机构投资。
目前,安翰科技正处于高速发展阶段。2016年-2018年,安翰科技营业收入分别为1.15亿元、1.72亿元、3.22亿元,复合增长率为67.44%。在这三年期间,公司的资产总额也从3.73亿元高速增长至9.17亿元。

核心技术产品涉嫌侵权,8项专利索赔5000万
所谓树大招风,正当安翰科技春风得意、飞黄腾达的时候,重庆金山集团及下属重庆金山医疗器械有限公司一纸诉状将其告上法院,要求被告立即停止侵害专利和停止制造、销售侵害专利的产品,赔偿5000万元。注:这里的金山集团并不是小米公司雷军的金山软件公司,而是重庆一家高新技术企业,公司全称是重庆金山科技(集团)有限公司,也拥有胶囊内镜产品。据了解,除了金山集团,安翰科技公司的主要竞争还有奥林巴斯、美敦力/柯惠、IntroMedic等。
金山集团称,早在2015年,他们就发现安翰科技涉嫌侵犯其专利,并与对方进行过交涉。

据悉,金山集团所诉被侵权专利包括“一种具运动定位功能的胶囊内镜系统及其胶囊内镜”的一项发明专利(专利号201410142372.8),以及“一种具运动定位功能的胶囊内镜系统及其胶囊内镜”(专利号201420171032.3)、 “胶囊内镜外壳结构”(专利号201320386725.X)、“胶囊内镜”(专利号201220196431.6)三项实用新型专利。


金山医疗器械公司所诉被侵权专利包括“胶囊内窥镜”(专利号201611192694.9)的一项发明专利,以及“一种胶囊内窥镜工作系统”(专利号:201621444940.0)、“无线胶囊内窥镜”(专利号201820275046.8)、“一种消化道诊断仪及其胶囊内窥镜图像数据处理系统”(专利号201720947925.6)三项实用新型专利。


“全球首家”字样涉嫌虚假宣传
金山集团认为,安翰科技在招股说明书和回答上交所问询时,多处表述其为“全球首家获得CFDA核发的‘磁控胶囊胃镜系统’三类医疗器械注册证公司”,以及“磁控胶囊胃镜系统”机器人,这些内容其实是虚假宣传,因此,在向法院起诉的同时,还寄送了相关材料给上交所进行举报。因为早在2013年前,金山集团、以色列GIVEN、韩国INTROMEDIC等多家企业就已获得“胶囊内镜”注册证并上市广泛使用。而安翰科技的“磁控胶囊胃镜系统”2017年才取得注册证。

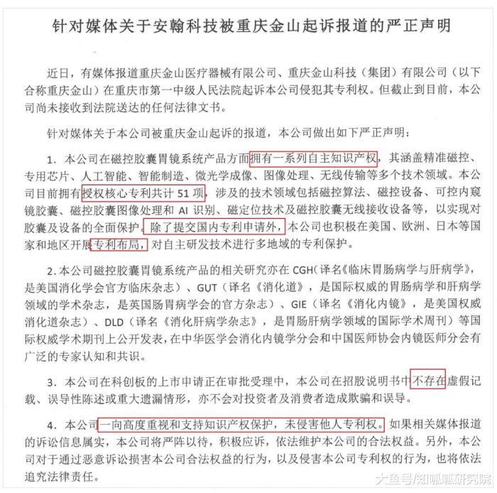
针对专利侵权及虚假宣传一事,安翰科技在官网发布《严正声明》,称公司在磁控胶囊胃镜系统产品方面拥有一系列自主知识产权及51项授权核心专利,涵盖精准磁控、专用芯片、人工智能等多个技术领域,包括磁控算法、磁控设备、可控内窥镜胶囊等,以实现对胶囊及设备的全面保护。除了提交国内专利申请外,公司也积极在美国、欧洲、日本等国家和地区开展专利布局,对自主研发技术进行多地域的专利保护。

“独角兽”能否顺利“毕业”,面临专利考验
近年来,前沿科技型独角兽引领新一轮科技创新,独角兽企业上市步伐加快,独角兽企业的知识产权数量也明显增长。仅在2018年入选的202家企业中,拥有授权发明专利的独角兽就有86家,累计拥有授权发明专利2428项,平均每家企业28项。

知呱呱知识产权专家认为,在企业IPO的紧要关头发起专利诉讼,已经成为竞争对手惯用的手段。安翰科技公司的产品本来就非常单一,万一败诉,无疑将面临“灭顶之灾”。至于安翰科技的产品是否落入金山集团的权利要求保护范围内,还需要法院对产品进行侵权判定才知道结果。安翰科技作为一家“独角兽”企业,能否顺利“毕业”,让我们拭目以待。
一吐为快
事因:又是一年毕业季。近日,中央美术学院研究生毕业作品展在中央美术学院内举行。刘同学的设计作品《千山飞鸟,待时而动》也在其中,但是,她发现有人在微信朋友圈发布了内容为“千山飞鸟,大量批发”的文字,配图正是其作品《千山飞鸟,待时而动》。
问:你如何看待央美毕业展作品遭侵权?
答:这位同学不一般。
PS:看了以上内容,您或有“不吐不快”
速到评论区“一吐为快”吧!
未经允许不得转载(声明:本文内容由互联网用户自发贡献自行上传,本网站不拥有所有权,未作人工编辑处理,也不承担相关法律责任。如果您发现有涉嫌版权的内容,欢迎发送邮件至:net-net@foxmail.com进行举报,并提供相关证据,工作人员会在10个工作日内联系你,一经查实,本站将立刻删除涉嫌侵权内容。):策信智库资讯网 » 科创板“独角兽”IPO关键节点遭起诉,8项专利索赔5000万!

专利技术交底书的撰写格式有哪几部分组成?
发明和实用新型专利技术交底书需要注意哪些事项?
外观设计专利技术交底书需要注意哪些事项?
欧盟专利申请,进入EPO条件!
如何申请欧洲专利?欧盟专利申请流程!
ISO是什么?大家是真的不知道吗?
又有黑科技,索尼申请趣味专利,效果过于沙雕!
今天U盘20年专利到期,没想到竟是中国人发明的!